发布日期:2025-09-07 16:40 点击次数:155
8月23日凌晨,港交所突然传来消息,东风集团宣布完成私有化退市,旗下岚图品牌同期以介绍方式登陆港股。这距离某汽车媒体8月14日预测"岚图分拆上市"仅过去十天,当时分析文章阅读量就突破四万七千次。说白了就是东风这家老车企把自家新能源品牌岚图推上前台,自己却从股市里退下来了。
东风集团股份最近几年股价一直在地板上趴着,市值跌破400亿港元。这么大的公司,在港股市场已经融不到钱了。投资人觉得传统车企不赚钱,哪怕有岚图这样的新势力品牌,也带着燃油车母公司光环走不远。退市反而让东风能安心调整业务,不用看股价脸色。
岚图这次上市有点特别,就是不发新股不融资。乍一看像是走个过场,其实另有深意。从东风体系里独立出来,资本市场对新能源企业的估值比传统车企高得多,岚图能获得更合理的定价。以后想融资或者找合作伙伴,也能自己做主。
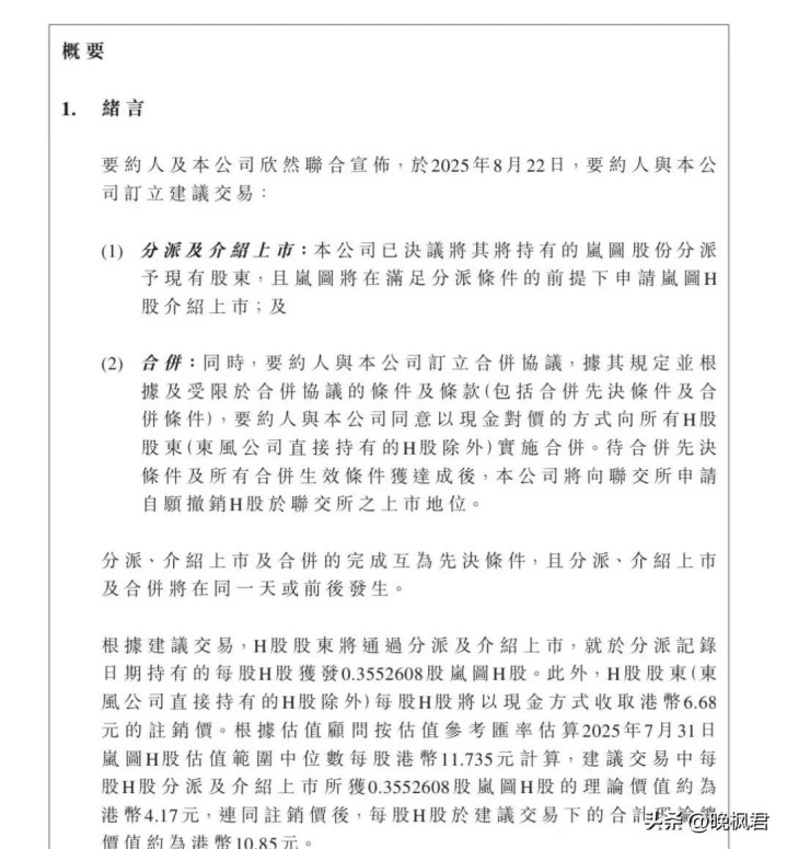
这事操作还挺巧妙。东风把79.67%岚图股权分给现有股东,等于让股东们直接拿到岚图股票。而东风旗下的武汉公司掏钱买下中小股东的股份,从而完成退市。简单说就是把优质资产岚图单独上市,保留控股权的同时摆脱低效的母公司估值。
股东们算是赚到了。之前拿着东风集团的股票,市值被拉得老低。现在直接换成岚图股票,至少有新的想象空间。退市后东风集团变成非上市公司,反倒能轻装上阵重新布局。
不过岚图要自己闯荡江湖了。今年前五个月销量能冲到月销过万,但在新能源市场里还不算强。现在理想、蔚来这些品牌已经站稳脚跟,岚图得靠产品说话。没了东风的背景背书,单凭自身实力能不能站住脚还不好说。

这事也给其他国企带来启发。过去混改就是引入外部投资,现在东风玩出新花样,把优质资产单独上市,差的业务退市重组。这种资本架构调整可能成为央企转型的新模式。往后几年说不定能看到更多老牌车企学这招。
武汉那边的投资公司有意思,既帮忙退市又保留岚图控股权。相当于在中间架了个桥,既解决母公司估值问题,又确保新业务不被稀释股权。这种操作在车企里还是头一回见,算是给行业打了个样。
岚图独立后最紧要的是跑出业绩。现在新能源补贴快没了,市场淘汰赛越演越烈。光靠东风过去的名声没用,得靠销量和用户认可。如果岚图接下来几个季度卖不动,股价可能又要往下掉。
这招高风险高回报。要是岚图真在港股活好了,东风也算完成自救;要是搞砸了,暴露的问题会更多。但至少东风赌了一把,总比在股市里躺着不动强。
港交所数据一出来,不少投资机构连夜开会研究。有人觉得这是聪明的财务运作,有人担心岚图独立后缺乏资源。但不管怎样,传统车企转型非得走出舒适区不可。
东风退市当天,其武汉工厂照常生产。生产线上的工人不知道背后资本游戏,只当是公司正常调整。但资本市场这边已经炸开锅,各种分析报告连夜出炉,猜测这场资本戏码下一步怎么走。

岚图的新股将在港交所挂牌交易,散户们开始研究这个新标的。股价第一天表现如何成了焦点。毕竟上市不融资,市场反应直接决定这次操作成败。
东风集团退市后,办公大楼门口的上市公司铭牌被摘下。员工群聊里议论纷纷,有人担心公司变非上市后福利会不会变,也有人说这或许是件好事。管理层倒是淡定得很,毕竟早就在规划这步棋。
接下来三年将是关键期。岚图要是能在港股站稳脚跟,可能继续融资扩展产能;东风集团也能腾出手来处理燃油车业务。但眼下新能源赛道价格战越来越狠,岚图得赶紧把技术短板补上。
整个操作下来,最直观的变化是股东结构。原来东风集团的投资者现在分到两个篮子里,一部分是退市公司的股东,另一部分成了岚图的股东。这种资产分拆在汽车行业还是新鲜事,但带来的连锁反应才刚开始。
从8月14日预测到23日官宣,整个过程快得让人摸不着头脑。汽车媒体刷屏解读,投资论坛里贴满分析图表。但最终一切归于平静,留给市场的就是两个选择:继续押注传统车企转型,还是转向已验证的新势力品牌。
这事儿说大不大,但确实捅了马蜂窝。传统车企转型到底该走哪条路,现在有了新案例。后续怎么发展只能边走边看,至少东风已经把筹码押在了未来五年。

Powered by 好的外围平台和app @2013-2022 RSS地图 HTML地图